
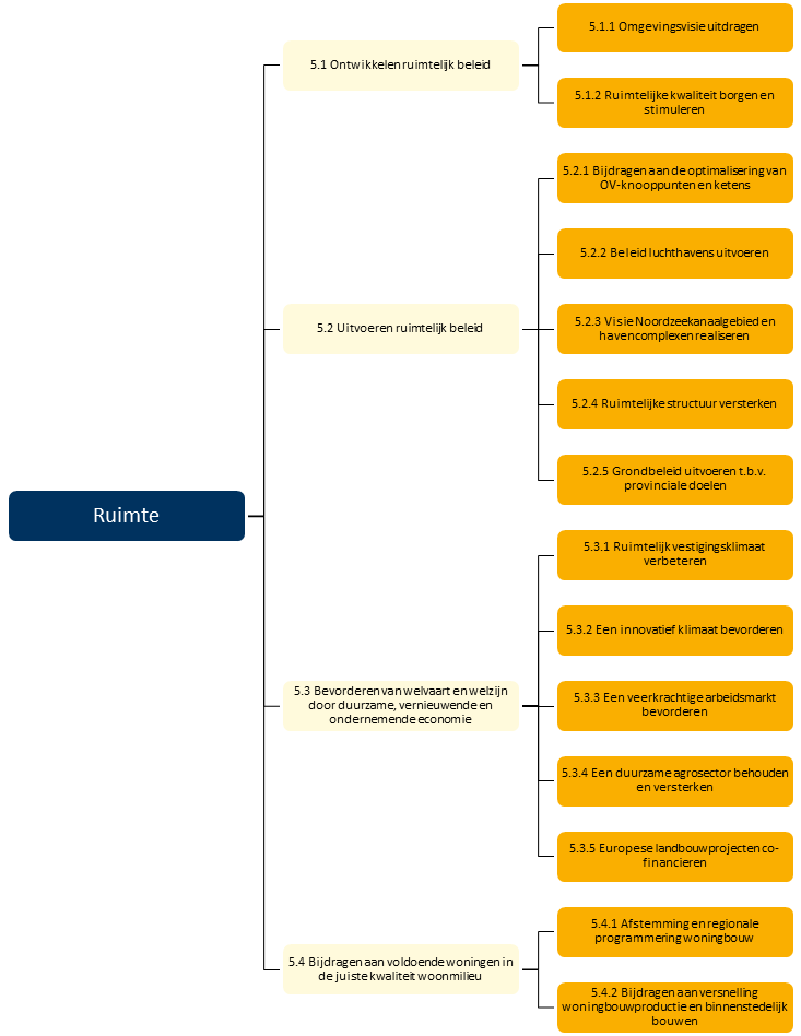
Maatschappelijk doel
De provincie zorgt samen met andere overheden voor een goede ruimtelijke inrichting van de leefomgeving. Duurzaam ruimtegebruik, ruimtelijke kwaliteit en klimaatbestendigheid zijn daarvoor de leidende principes. De provincie streeft een aantrekkelijke leefomgeving na, waar de inwoners van Noord-Holland op een zo prettig mogelijke manier kunnen wonen, werken en recreëren. Diverse functies vragen om ruimte in Noord-Holland. De provincie bekijkt deze zaken in samenhang, maakt ruimtelijk-economisch beleid en coördineert bij vraagstukken die de gemeentegrenzen overstijgen.
In de Omgevingsvisie NH2050 is de langetermijnvisie voor de fysieke leefomgeving van Provinciale Staten van Noord-Holland verwoord. De Omgevingsvisie is integraal van opzet en vervangt alle strategische visies die de provincie tot aan de vaststelling van de Omgevingsvisie had. Het vormt daarmee ons strategische langetermijnbeleid. Vanuit onze integrale Omgevingsvisie worden in de komende vier jaar vele acties en instrumenten ingezet om onze langetermijnambities waar te maken. De hoofdambitie van de Omgevingsvisie NH2050 is zorgen voor balans tussen economische groei en leefbaarheid in Noord-Holland. Zo kunnen we voor toekomstige generaties het welvaarts- en welzijnsniveau in Noord-Holland op een hoog niveau houden.
De ambities van het coalitieakkoord en de Omgevingsvisie NH2050 zijn in 2020 vertaald in de Omgevingsverordening. In de Omgevingsverordening NH2020 zijn regels samengevoegd op het gebied van natuur, milieu, mobiliteit, erfgoed, ruimte en water. De Omgevingsverordening NH2020 geldt vanaf 17 november 2020.
Wettelijk beleidskader
- Woningwet /Huisvestingswet
- Wet ruimtelijke ordening (incl. Besluit algemene regels ruimtelijke ordening (Barro) en Besluit ruimtelijke ordening )
- Wet algemene bepalingen omgevingsrecht
- Luchthavenindelingsbesluit (LIB) Schiphol
- Omgevingswet (in ontwikkeling)
- Structuurvisie Infrastructuur en Ruimte
- Structuurvisie Mainport Amsterdam Schiphol Haarlemmermeer
- Luchthavenindelingsbesluit (LIB) Schiphol
- Wet luchtvaart
- Luchthavenverkeersbesluit (LVB) Schiphol
- Wet regelgeving burgerluchtvaart en militaire luchthavens (RBML)
Provinciaal beleidskader
- Provinciale Ruimtelijke Verordening (PRV)
- Provinciale Woonvisie 'Goed wonen in Noord-Holland'
- Programma OV-knooppunten ('Maak Plaats!')
- Uitvoeringsprogramma Binnenstedelijk Bouwen en Versnellen Woningbouw
- Provinciale Omgevingsvisie NH2050
- Strategisch Beleidskader Economie
- Uitvoeringsagenda Economie 2016-2019
- Uitvoeringsagenda Arbeidsmarkt
- Visie Noordzeekanaalgebied 2040
- 5e Nota Grondbeleid
- Omgevingsverordening Noord-Holland 2020
